德国本科拍了拍你,说把高考成绩拿来
-新视线教育-米老师-阅(1496)千呼万唤~重磅消息!!留德政策更新!
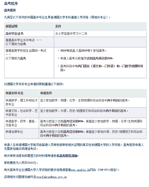
APS审核部最新公布了针对中国高中毕业生的留德资格和高考程序,高中的朋友们,德国留学欢迎你们哦!
国内普高毕业生可以直接申请德国本科,不再受限制了!!
去年9月德国州文化部长联席会议发布新规,中国普通高中毕业生获得资格,允许直接攻读德国大学本科。然而这一新政由于受到疫情影响,一直未能落实。
终于终于,昨天新政出台!
想换专业的同学 对于高考滑档,被调剂专业,以及想更换专业的同学,这是一个好消息。不用再花费一年时间读预科,可以直接用高考成绩重新申请德国本科。但是,具体可选的德国专业还是和你高中学文科或理科有关。 成绩中等偏上的同学 高考成绩在70%的同学,可能在国内上985院校有难度。但是,现在就可以省去国内大学的就读时间,直接选择去德国读本科,可以站在与985院校毕业生相同甚至更高的平台。 成绩优秀的同学 德国很多限制性专业,如上面提到医学、法学。甚至很多德国本土毕业生都挤破脑袋想学的专业。这对于国内高考成绩在80%以上的同学,可以有了更好的选择!
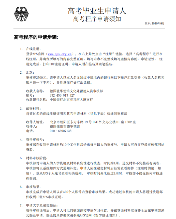
1、新设“高考程序”
“高考程序”流程就是“材料审核程序”,只审核申请材料,没有面试与笔试。原先预计会采取“德适考试”程序,没有想到直接采用最简单的材料审核程序。
2、从2009年高中毕业生开始实施
尽管新政现在才落实,但是去年已经生效,所以去年普通高中毕业生理论上也能享受新政红利。
抓住机会!赶紧行动!
不要犹豫!
那些即将高一高二的弟弟妹妹们也要抓紧了,
德语学习可以启动了!
新视线德语留学考级课程
课程班型: 一对一、一对四等授课形式设置
上课时间:全日制(周一到周五半天)周末班(周六日/半天)晚班(周一到周日晚),可定制!
课时数:电询/面议
教学目标:全程跟踪与指导,帮助学员达到出国读书要求。
国际师资团队:具备留学背景+硕士以上学历+丰富的教学经验。
中方教师均有德语国家留学生活经验,硕士以上学历,口音纯正,并且具备德语等级证书以及丰富的教学经验。
外籍教师均来自德语母语国家,口音纯正,拥有正规学历,具备丰富的教学经验。
地址:江苏省南京市秦淮区新街口国贸中心12楼C1-2
来校路线:地铁1/2号线新街口站8/24号口






